


操作說明
a. 3檢測到車輛時發送右前輪喚醒命令,3接收RF信息並通過CAN傳給上位機;
b. 6檢測到車輛時發送左前輪喚醒命令,6接收LF信息並通過CAN傳給上位機;
c. 3再次檢測到車輛時發送右後輪喚醒命令,3接收RR信息並通過CAN傳給上位機;
d. 6再次檢測到車輛時發送左後輪喚醒命令,6接收LR信息並通過CAN傳給上位機;
e. 配對車輛停止在停車線處;
f. 連接OBD、掃描VIN碼;
g. 上位機通過CAN發送傳感器ID給車輛上的接收模塊;
h. 上位機命令3、6複位,等待檢測下一輛車。
TPMS技術方案

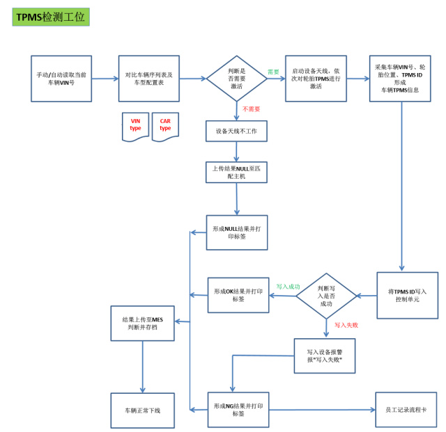
工藝流程
作業流程