91视频播放网址,91视频高清无码下载,91视频APP网站,国产91视频网站

products汽車廠實驗室
當前位置:主頁 >>產品展示 >>汽車廠實驗室
欄目導航 / Navigation
聯係91视频播放网址 / contact us
  • 91视频播放网址汽車設備科技有限公司
  • 聯係人:蔣鵬飛
  • 0535-6778072
  • 地址:煙台萊山區昊晟路A2號
  • 產品名稱: 48”兩驅交流電力底盤測功機
  • 產品分類: 汽車廠實驗室
  • 公司名稱: 煙台91视频播放网址汽車設備科技有限公司
  • 聯係方式: 0535-6778072
產品詳情

底盤測功機係統描述

·本測功機適用於前驅、後驅及四驅車輛。溫度適用範圍-20°C — +60°C。二驅轉鼓台係統用於測試各種驅動模式的車輛. 可進行下列方式的運行: 道路模擬,定速度控製,定扭力控製,定加速度控製等方式。用於耐久測試和研發試驗的道路阻力和慣量耐久測試 。 
·另配燃油經濟性測試設備可測試油耗 
·另配排放測試設備還可以用於整車排放測試
·另配功率分析儀可進行測試新能源汽車混合動力或電動機的不同電氣參數


·被測車輛通過合適的固定裝置,被固定在轉鼓的鼓麵上. 該底盤測功機係統由兩個轉鼓組成, 兩個轉鼓中間由一個電機連成一個軸驅動. 在試驗中測量,處理和記錄牽引力和速度值. 基於這些實際測量值, 功率調節櫃對車輛施加精度的負荷阻力, 使得係統借由高精度的電慣量模擬技術, 提供所需的道路負荷. 根據測試的需要, 車輛可以工作在穩態或動態的條件下。
·測功機能夠準確模擬試驗車輛在道路上行使的各類阻力負載。測功機安裝在地下,車輛駛上轉鼓,對中固定後,測功機模擬實際道路條件如速度、扭矩或道路載荷等,車輛可以在模擬的實際道路環境下試驗。通過測功機驅動器來實現道路載荷模擬。
·測功機計算機控製係統用於精確模擬道路載荷。道路載荷主要通過操作計算機輸入各種車輛的道路載荷係數,並通過計算來確定和修改。同時係統還具有自標定功能,用於驗證測功機的測試狀態。


實驗目的
裏程累積耐久試驗: 
        裏程累積耐久試驗的主要目的是對整車進行耐久試驗, 以便按照排放試驗的要求對車輛有關部件進行必要的老化測試。而且越來越完善的法規要求,安全要求等等都要求對整車進行全麵和綜合的測試.
廢氣排放測試: 
        廢氣排放測試的主要目的是為了減少和控製廢氣排放的程度. 主要有對催化器, 整車以及相關部件的開發和試驗設定目標值, 進一步通過在轉鼓台上運行特定的試驗循環,借助排放測試設備, 可以評價整車的排放水平. 
        穩定的環境條件和精確的道路負荷模擬使得在轉鼓台上對車輛進行高效的故障診斷成為可能.  轉鼓台本身在廣泛的各種車輛測試中充當有力的道路負荷模擬工具。例如可以進行功率測量, 運行試驗循環進行燃油和潤滑分析, 油耗測量等. 車輛在轉鼓台上按照規定的道路行駛, 環境條件變化帶來的影響通過試驗進行測量和後續分析. 
其他測試:汽車其他綜合測試所需的模擬路況均可方便的再此設備上實現,以實現各自的實驗目的。


產品主要特點
·本地化的售後服務能力和短服務響應時間 
·帶有自動潤滑係統的軸承具有環境高適應能力
·所有的服務和維護工作均可在地麵上進行,轉鼓台蓋板配置有專用的維護蓋板 
·通過先進的傳感器器件測量鏈,完成高精度的牽引力測量 
·行之有效的服務保證, 如項目管理, 調試和售後服務, 確保了長期穩定的運行. 
·定製的車輛冷卻風機可滿足各種車輛的迎麵風模擬. 
·可提供各種合適的車輛固定裝置, 根據車輛的種類可優化選用. 
·在試驗中心不同的地方, 用戶界麵可根據需要靈活調整組合.


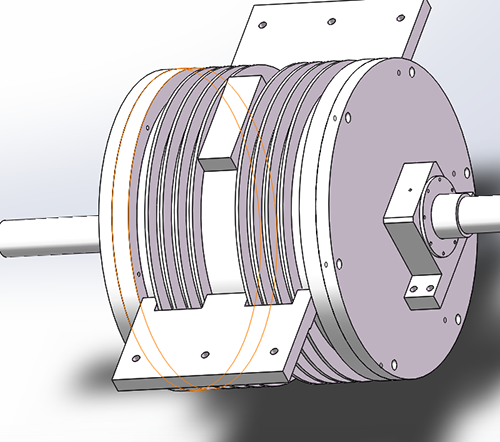
轉鼓台的特點是兩個單獨的轉鼓連接一個電機。 
允許優化轉鼓的焊縫和壁厚而不影響可靠性。 轉鼓支持安裝在電機軸上,並用軸承支撐在裏麵,允許最小化轉鼓外部空間。轉鼓可以在兩個方向上旋轉。
技術參數
滾筒直徑: 48” (1219.2 mm± 0.1mm)         滾筒外沿距離: 2744 mm 
滾筒內沿距離: 914 mm                               最大允許軸重: 4500 kg 
最大測試速度: 180km/h                              平 衡 等 級: 2.5 根 據 ISO 1940 
單軸全部旋轉部件的基本慣量: 1200 kg           旋轉方向: 2 

部件描述---鎖定裝置


氣動轉鼓鎖定裝置 
製動裝置用於在急停時使轉鼓減速或使其保持靜止不動. 包括帶製動蹄的氣囊、保持製動蹄的直線導軌. 製動蹄片作用在轉鼓麵. 若轉鼓在旋轉過程中,轉鼓鎖定機構用來緊急製動或快速製動。在轉鼓運行的所有速度範圍內緊急製動都有效。而快速製動隻是在轉鼓速度小於3 km/h時才有效。 在 5bar 的壓縮空氣時,減速時間小於 30 秒。 一個安裝在牆上的小櫃體包括有減壓器、空氣淨化器、氣壓閥和壓力開關。 
壓縮空氣壓力要求: 6—8 bar 
壓縮空氣質量要求: 防塵、防水、防油


部件描述---轉鼓組蓋板及防護裝置




地坑蓋板主要出於安全目的。當轉轂上無車輛時可以蓋住鼓麵防止人員踩踏鼓麵造成傷害。
配備防護欄,防止旋轉件飛出,當不使用時可以放倒
轉鼓組蓋板由金屬框架和擰在基礎上薄鋼板組合而成。一個完整的板保證通到地麵以下便於維修。 
輪跡所在處最大允許輪重: 2000 kg 
其餘區域最大允許載荷 : 1000 kg/㎡


部件描述---對中舉升機構

由電動推杆,關節軸承等件組成,可以方便的將車輛舉升並對中至轉鼓的高點,該機構共有四套,其結構如上圖。


部件描述---驅動單元:電機和電源櫃

ABB800係列四象限變頻器是永磁同步電機的主要控製元件。四象限變頻器與迎麵風控製變頻器共母線設計,有效節約了能源並能夠保證不對電網造成危害。




底盤測功機裝有一個風冷的永磁電機,每個軸直接連接到轉鼓上。電機安裝在支撐軸承上。 電機有大小的在過載條件下覆蓋了所需要的加速度 。一個永磁電機和ABB專用變頻逆變控製器被用作轉鼓台的主要的負荷單元。




部件描述---輔助設施1


車輛迎麵風機係統可模擬車輛在真實道路上受到的迎麵風,並起冷卻作用。此風機可前後移動,動力電纜布置可調。
風機的參數
冷卻風機功率(kW) 30
最高風速(km/h) 150
風速跟隨誤差(km/h) ±5
距風機1米處噪音(DB) ≤100
風機控製係統 變頻控製
出風口寬度(mm) 800(可定製)
出風口高度(mm) 570(可定製)
出風口下邊沿離地高(mm) 160
出風口風量(m³/h) ≥60000


司機助
顯示實驗循環類型、開始和終止實驗的功能並定義超差檢查。才用液晶顯示器。


部件描述---輔助設施2




車輛固定機構,多種車輛固定機構可以選擇,車輛能夠方便的在這些機構控製下被固定。
A).車輛固定裝置要保證車輛在運轉時位置不能移動、偏轉;非驅動輪的固定裝置保證固定可靠;
B).車輛驅動端采用夾持式固定,安全可靠,能夠承受10000N 左右的載荷;
C)、車輛固定裝置采用立柱(高度可調)的結構形式,固定車輛的前端和後端,所有金屬部件需進行防鏽處理,車輛固定裝置確保車輛準確牢靠固定,該裝置應
能限製車輛橫向和縱向的移動≤±12.7mm,且不應使試驗車輛的驅動輪產生附加的正應力,並能適應不同車輛的安裝。
D)、具有輪胎固定機構,用於兩驅車的非驅動輪固定,滿足前驅後驅車輛的要求,不使車輛產生額外的軸荷。
E)、非驅動輪輪胎固定裝置安裝在T 型槽板。
F)、固定機構應便於安裝拆卸,操作簡單。能在短時間內完成固定,並在短時間內將車輛從轉鼓上拆除。

軟件--測試模塊說明

30分鍾最高車速實驗
蓄電池完全放電
最高車速實驗
蓄電池40%放電
加速性能試驗
4%12%爬坡實驗
坡道起步能力實驗
工況法
等速法
能量消耗率計算


設備主要技術參數


序號 項目 數值 單位 備注
1 主電機功率 160 kVA 正能研發
2 車輛冷卻電機功率 30 kVA ±0.5%FS
3 最大速度 120
Km/h  
4 力傳感器最大值 2 T  
5 機床外形尺寸 (長×寬×高) 2.8×6×1.5
m
參考值
6 設備總重量 8
參考值
7 氣源壓力 0.55 MPa  
8 機器總功率 200 kVA  



以上是關於Tags:48”兩驅交流電力底盤測功機公司,48”兩驅交流電力底盤測功機廠家,48”兩驅交流電力底盤測功機價格,48”兩驅交流電力底盤測功機報價的詳細介紹
地區產品: 貴州48”兩驅交流電力底盤測功機,福建48”兩驅交流電力底盤測功機,安徽48”兩驅交流電力底盤測功機,遼寧48”兩驅交流電力底盤測功機,山西48”兩驅交流電力底盤測功機,浙江48”兩驅交流電力底盤測功機,山東48”兩驅交流電力底盤測功機,河北48”兩驅交流電力底盤測功機,河南48”兩驅交流電力底盤測功機,江蘇48”兩驅交流電力底盤測功機。
更新時間:2018/10/20 09:43:10  
城市分站:主站   貴州   福建   安徽   遼寧   山西   浙江   山東   河北   河南   江蘇   

網站地圖 | 免責聲明

網站地圖